您当前位置:
哈师大附中官方网
-->
官方公告
-->正文
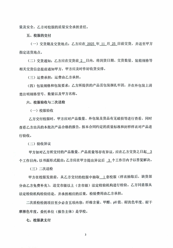
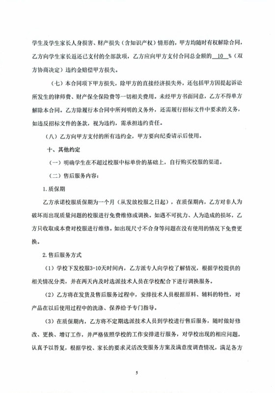
哈尔滨师范大学附属中学校服采购合同
来源:学生处
作者:学生处
上传人:学生处
发布日期:2025-10-23
附件:
校服供应商资质.pdf
春秋装检验报告.pdf
夏装检验报告.pdf
最新动态
最新推荐
哈师大附中版权所有©2006-2024
黑ICP备06000972号
地址:黑龙江省哈尔滨市南岗区学府路30号 邮编:150080
公交车:104 106 107 209 343 11 64 67 68 87等到“哈师大附中”站
校办主任电话:0451-86675547
查找其它部门联系电话
技术支持:网络信息中心 中心电话:0451-86611413